# 第 14 章_数据结构与集合源码
讲师:尚硅谷 - 宋红康(江湖人称:康师傅)
官网:http://www.atguigu.com
# 本章专题与脉络
主线:
- 常见的数据结构
- 集合中是如何使用数据结构实现的

# 1. 数据结构剖析
我们举一个形象的例子来理解数据结构的作用:

** 战场:** 程序运行所需的软件、硬件环境
** 敌人:** 项目或模块的功能需求
** 指挥官:** 编写程序的程序员
** 士兵和装备:** 一行一行的代码
** 战术和策略:** 数据结构

上图:没有战术,打仗事倍功半

上图:有战术,打仗事半功倍
总结:简单来说,数据结构,就是一种程序设计优化的方法论,研究数据的 逻辑结构 和 物理结构 以及它们之间相互关系,并对这种结构定义相应的 运算 ,目的是加快程序的执行速度、减少内存占用的空间。
具体研究对象如下:
# 1.1 研究对象一:数据的逻辑结构
数据的逻辑结构指反映数据元素之间的逻辑关系,而与数据的存储无关,是独立于计算机的。
- 集合结构:数据结构中的元素之间除了 “
同属一个集合” 的相互关系外,别无其他关系。集合元素之间没有逻辑关系。 - 线性结构:数据结构中的元素存在
一对一的相互关系。比如:排队。结构中必须存在唯一的首元素和唯一的尾元素。体现为:一维数组、链表、栈、队列 - 树形结构:数据结构中的元素存在
一对多的相互关系。比如:家谱、文件系统、组织架构 - 图形结构:数据结构中的元素存在
多对多的相互关系。比如:全国铁路网、地铁图

# 1.2 研究对象二:数据的存储结构(或物理结构)
数据的物理结构 / 存储结构:包括 数据元素的表示 和 关系的表示 。数据的存储结构是逻辑结构用计算机语言的实现,它依赖于计算机语言。
结构 1:顺序结构
顺序结构就是使用一组
连续的存储单元依次存储逻辑上相邻的各个元素。优点:
- 只需要申请存放数据本身的内存空间即可
- 支持下标访问,也可以实现随机访问
缺点:
- 必须静态分配连续空间,内存空间的利用率比较低
- 插入或删除可能需要移动大量元素,效率比较低

结构 2:链式结构
不使用连续的存储空间存放结构的元素,而是为每一个元素构造一个节点。
节点中除了存放数据本身以外,还需要存放指向下一个节点的指针。优点:
- 不采用连续的存储空间导致内存空间利用率比较高,克服顺序存储结构中预知元素个数的缺点
- 插入或删除元素时,不需要移动大量的元素
缺点:
- 需要额外的空间来表达数据之间的逻辑关系
- 不支持下标访问和随机访问,只能遍历各个节点去访问

结构 3:索引结构
- 除建立存储
节点信息外,还建立附加的 **索引表** 来记录每个元素节点的地址。索引表由若干索引项组成。索引项的一般形式是:(关键字,地址)。 - 优点:用节点的索引号来确定结点存储地址,检索速度快。
- 缺点:
- 增加了附加的索引表,会占用较多的存储空间
- 在增加和删除数据时要修改索引表,因而会花费较多的时间

结构 4:散列结构
- 根据元素的关键字直接计算出该元素的存储地址,又称为
Hash存储。 - 优点:检索、增加和删除结点的操作都很快。
- 缺点:
- 不支持排序
- 一般比用线性表存储需要更多的空间
- 并且记录的关键字不能重复

# 1.3 研究对象三:运算结构
施加在数据上的运算包括运算的定义和实现。运算的定义是针对逻辑结构的,指出运算的功能;运算的实现是针对存储结构的,指出运算的具体操作步骤。
- 分配资源,建立结构,释放资源
- 插入和删除
- 获取和遍历
- 修改和排序
# 1.4 小结
开发中习惯如下理解逻辑结构:
- 线性表(一对一)
- 数组
- 链表
- 栈
- 队列
- 树(一对多)
- 二叉树
- 多路查找树
- 堆
- 其他
- 图(多对多)
- 哈希表:HashSet、HashMap
数据结构分类:
真实数据结构
- 线性表(顺序表):数组(Array)、ArrayList
- 线性表(链表):LinkedList
抽象数据结构(ADT)
基于真实数据结构(数组 / 链表)来实现
- 栈(基于数组 / 链表)
- 队列(基于数组 / 链表)
- 树
- 图
- 其他(散列表、堆)

# 2. 一维数组
# 2.1 数组的特点
- 在 Java 中,数组是用来存放同一种数据类型的集合,注意只能存放同一种数据类型。
// 只声明了类型和长度 | |
数据类型[] 数组名称 = new 数据类型[数组长度]; | |
// 声明了类型,初始化赋值,大小由元素个数决定 | |
数据类型[] 数组名称 = {数组元素1,数组元素2,......} |
例如:整型数组

例如:对象数组

- 逻辑结构:线性结构
- 物理结构特点:一次申请一大段连续的空间,一旦申请到了,内存就固定了。
- 优点:查找数据快,因为通过下标可快速定位某个元素
- 缺点:
- 不能动态扩展(初始化给大了,浪费;给小了,不够用)
- 插入、删除数据慢,因为要移动大量数据
- 适用场景:查询操作远多于插入 / 删除操作的场景
- 具体的,如下图:

# 2.2 自定义数组
package com.atguigu01.overview.array; | |
/** | |
* @author 尚硅谷 - 宋红康 | |
* @create 14:39 | |
*/ | |
class Array { | |
private Object[] elementData; | |
private int size; | |
public Array(int capacity){ | |
elementData = new Object[capacity]; | |
} | |
/** | |
* 添加元素 | |
* @param value | |
*/ | |
public void add(Object value){ | |
if(size >= elementData.length){ | |
throw new RuntimeException("数组已满,不可添加"); | |
} | |
elementData[size] = value; | |
size++; | |
} | |
/** | |
* 查询元素 value 在数组中的索引位置 | |
* @param value | |
* @return | |
*/ | |
public int find(Object value){ | |
for (int i = 0; i < size; i++) { | |
if(elementData[i].equals(value)){ | |
return i; | |
} | |
} | |
return -1; | |
} | |
/** | |
* 从当前数组中移除首次出现的 value 元素 | |
* @param value | |
* @return | |
*/ | |
public boolean delete(Object value){ | |
int index = find(value); | |
if(index == -1){ | |
return false; | |
} | |
for(int i = index;i < size - 1;i++){ | |
elementData[i] = elementData[i + 1]; | |
} | |
elementData[size - 1] = null; | |
size--; | |
return true; | |
} | |
/** | |
* 将数组中首次出现的 oldValue 替换为 newValue | |
* @param oldValue | |
* @param newValue | |
* @return | |
*/ | |
public boolean update(Object oldValue,Object newValue){ | |
int index = find(oldValue); | |
if(index == -1){ | |
return false; | |
} | |
elementData[index] = newValue; | |
return true; | |
} | |
/** | |
* 遍历数组中所有数据 | |
*/ | |
public void print(){ | |
System.out.print("{"); | |
for (int i = 0; i < size; i++) { | |
if(i == size - 1){ | |
System.out.println(elementData[i] + "}"); | |
break; | |
} | |
System.out.print(elementData[i] + ","); | |
} | |
} | |
} | |
// 测试类 | |
public class ArrayTest { | |
public static void main(String[] args) { | |
Array arr = new Array(10); | |
arr.add(123); | |
arr.add("AA"); | |
arr.add(345); | |
arr.add(345); | |
arr.add("BB"); | |
arr.delete(345); | |
arr.update(345,444); | |
arr.print(); | |
} | |
} |
# 3. 链表
# 3.1 链表的特点
逻辑结构:线性结构
物理结构特点:
- 不要求存储空间连续
- 不需要提前声明内存大小
存储特点:链表由一系列结点 node(链表中每一个元素称为 **
结点**)组成,可以在代码执行过程中动态创建结点。每个结点包括两个部分:一个是存储数据元素的数据域,另一个是存储下一个结点地址的指针域。

优点
- 节省内存空间
- 插入、删除数据快,只需要修改指针即可,不需要移动大量数据
缺点:必须按顺序逐个查找数据,麻烦
使用场景:插入 / 删除操作远多于查询操作的场景
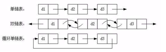
常见的链表结构有如下的形式:


# 3.2 自定义链表
# 3.2.1 自定义单向链表

/* | |
单链表中的节点。 | |
节点是单向链表中基本的单元。 | |
每一个节点 Node 都有两个属性: | |
一个属性:是存储的数据。 | |
另一个属性:是下一个节点的内存地址。 | |
*/ | |
public class Node { | |
// 存储的数据 | |
Object data; | |
// 下一个节点的内存地址 | |
Node next; | |
public Node(){ | |
} | |
public Node(Object data, Node next){ | |
this.data = data; | |
this.next = next; | |
} | |
} |
/* | |
链表类 (单向链表) | |
*/ | |
public class Link<E> { | |
// 头节点 | |
Node header; | |
private int size = 0; | |
public int size(){ | |
return size; | |
} | |
// 向链表中添加元素的方法(向末尾添加) | |
public void add(E data){ | |
//public void add(Object data){ | |
// 创建一个新的节点对象 | |
// 让之前单链表的末尾节点 next 指向新节点对象。 | |
// 有可能这个元素是第一个,也可能是第二个,也可能是第三个。 | |
if(header == null){ | |
// 说明还没有节点。 | |
//new 一个新的节点对象,作为头节点对象。 | |
// 这个时候的头节点既是一个头节点,又是一个末尾节点。 | |
header = new Node(data, null); | |
}else { | |
// 说明头不是空! | |
// 头节点已经存在了! | |
// 找出当前末尾节点,让当前末尾节点的 next 是新节点。 | |
Node currentLastNode = findLast(header); | |
currentLastNode.next = new Node(data, null); | |
} | |
size++; | |
} | |
/** | |
* 专门查找末尾节点的方法。 | |
*/ | |
private Node findLast(Node node) { | |
if(node.next == null) { | |
// 如果一个节点的 next 是 null | |
// 说明这个节点就是末尾节点。 | |
return node; | |
} | |
// 程序能够到这里说明:node 不是末尾节点。 | |
return findLast(node.next); // 递归算法! | |
} | |
/*// 删除链表中某个数据的方法 | |
public void remove (Object obj){ | |
// 略 | |
} | |
// 修改链表中某个数据的方法 | |
public void modify (Object newObj){ | |
// 略 | |
} | |
// 查找链表中某个元素的方法。 | |
public int find (Object obj){ | |
// 略 | |
}*/ | |
} |
# 3.2.2 自定义双向链表

/* | |
双向链表中的节点。 | |
*/ | |
public class Node<E> { | |
Node prev; | |
E data; | |
Node next; | |
Node(Node prev, E data, Node next) { | |
this.prev = prev; | |
this.data = data; | |
this.next = next; | |
} | |
} |
/** | |
* 链表类 (双向链表) | |
* @author 尚硅谷 - 宋红康 | |
* @create 15:05 | |
*/ | |
public class MyLinkedList<E> implements Iterable<E>{ | |
private Node first; // 链表的首元素 | |
private Node last; // 链表的尾元素 | |
private int total; | |
public void add(E e){ | |
Node newNode = new Node(last, e, null); | |
if(first == null){ | |
first = newNode; | |
}else{ | |
last.next = newNode; | |
} | |
last = newNode; | |
total++; | |
} | |
public int size(){ | |
return total; | |
} | |
public void delete(Object obj){ | |
Node find = findNode(obj); | |
if(find != null){ | |
if(find.prev != null){ | |
find.prev.next = find.next; | |
}else{ | |
first = find.next; | |
} | |
if(find.next != null){ | |
find.next.prev = find.prev; | |
}else{ | |
last = find.prev; | |
} | |
find.prev = null; | |
find.next = null; | |
find.data = null; | |
total--; | |
} | |
} | |
private Node findNode(Object obj){ | |
Node node = first; | |
Node find = null; | |
if(obj == null){ | |
while(node != null){ | |
if(node.data == null){ | |
find = node; | |
break; | |
} | |
node = node.next; | |
} | |
}else{ | |
while(node != null){ | |
if(obj.equals(node.data)){ | |
find = node; | |
break; | |
} | |
node = node.next; | |
} | |
} | |
return find; | |
} | |
public boolean contains(Object obj){ | |
return findNode(obj) != null; | |
} | |
public void update(E old, E value){ | |
Node find = findNode(old); | |
if(find != null){ | |
find.data = value; | |
} | |
} | |
@Override | |
public Iterator<E> iterator() { | |
return new Itr(); | |
} | |
private class Itr implements Iterator<E>{ | |
private Node<E> node = first; | |
@Override | |
public boolean hasNext() { | |
return node!=null; | |
} | |
@Override | |
public E next() { | |
E value = node.data; | |
node = node.next; | |
return value; | |
} | |
} | |
} |
自定义双链表测试:
package com.atguigu.list; | |
public class MyLinkedListTest { | |
public static void main(String[] args) { | |
MyLinkedList<String> my = new MyLinkedList<>(); | |
my.add("hello"); | |
my.add("world"); | |
my.add(null); | |
my.add(null); | |
my.add("java"); | |
my.add("java"); | |
my.add("atguigu"); | |
System.out.println("一共有:" + my.size()); | |
System.out.println("所有元素:"); | |
for (String s : my) { | |
System.out.println(s); | |
} | |
System.out.println("-------------------------------------"); | |
System.out.println("查找java,null,haha的结果:"); | |
System.out.println(my.contains("java")); | |
System.out.println(my.contains(null)); | |
System.out.println(my.contains("haha")); | |
System.out.println("-------------------------------------"); | |
System.out.println("替换java,null后:"); | |
my.update("java","JAVA"); | |
my.update(null,"songhk"); | |
System.out.println("所有元素:"); | |
for (String s : my) { | |
System.out.println(s); | |
} | |
System.out.println("-------------------------------------"); | |
System.out.println("删除hello,JAVA,null,atguigu后:"); | |
my.delete("hello"); | |
my.delete("JAVA"); | |
my.delete(null); | |
my.delete("atguigu"); | |
System.out.println("所有元素:"); | |
for (String s : my) { | |
System.out.println(s); | |
} | |
} | |
} |
# 4. 栈
# 4.1 栈的特点
栈(Stack)又称为堆栈或堆叠,是限制
仅在表的一端(栈顶)进行插入、删除运算的线性表。栈按照
先进后出(FILO,first in last out)的原则存储数据,先进入的数据被压入栈底,最后的数据在栈顶。每次删除(退栈)的总是删除当前栈中最后插入(进栈)的元素,而最先插入的是被放在栈的底部,要到最后才能删除。![image-20221028192349993]()
核心类库中的栈结构有 Stack 和 LinkedList。
Stack就是顺序栈,它是 java.util.Vector 的子类。LinkedList是链式栈。
体现栈结构的操作方法:
- push(E e) 方法:压入栈
- pop() 方法:弹出栈
- peek() 方法:查看栈顶元素,不弹出
- search(Object obj):查找元素出现位置
- clear():清栈
- size():大小
- empty():判断是否是空
时间复杂度:
- 索引:
O(n) - 搜索:
O(n) - 插入:
O(1) - 移除:
O(1)
- 索引:
使用场景:
二叉树、森林的遍历
CPU 的中断处理
图形的深度优先查找法 (DFS)
递归调用
- 斐波那契数列
- 汉诺塔问题
子程序的调用
图示:

# 4.2 Stack 使用举例
/** | |
* @author 尚硅谷 - 宋红康 | |
* @create 15:44 | |
*/ | |
public class TestStack { | |
/* | |
* 测试 Stack | |
* */ | |
@Test | |
public void test1(){ | |
Stack<Integer> list = new Stack<>(); | |
list.push(1); | |
list.push(2); | |
list.push(3); | |
System.out.println("list = " + list); | |
System.out.println("list.peek()=" + list.peek()); | |
System.out.println("list.peek()=" + list.peek()); | |
System.out.println("list.peek()=" + list.peek()); | |
/* | |
System.out.println("list.pop() =" + list.pop()); | |
System.out.println("list.pop() =" + list.pop()); | |
System.out.println("list.pop() =" + list.pop()); | |
System.out.println("list.pop() =" + list.pop());//java.util.NoSuchElementException | |
*/ | |
while(!list.empty()){ | |
System.out.println("list.pop() =" + list.pop()); | |
} | |
} | |
/* | |
* 测试 LinkedList | |
* */ | |
@Test | |
public void test2(){ | |
LinkedList<Integer> list = new LinkedList<>(); | |
list.push(1); | |
list.push(2); | |
list.push(3); | |
System.out.println("list = " + list); | |
System.out.println("list.peek()=" + list.peek()); | |
System.out.println("list.peek()=" + list.peek()); | |
System.out.println("list.peek()=" + list.peek()); | |
/* | |
System.out.println("list.pop() =" + list.pop()); | |
System.out.println("list.pop() =" + list.pop()); | |
System.out.println("list.pop() =" + list.pop()); | |
System.out.println("list.pop() =" + list.pop());//java.util.NoSuchElementException | |
*/ | |
while(!list.isEmpty()){ | |
System.out.println("list.pop() =" + list.pop()); | |
} | |
} | |
} |
# 4.3 自定义栈
public class MyStack { | |
// 向栈当中存储元素,我们这里使用一维数组模拟。存到栈中,就表示存储到数组中。 | |
// 为什么选择 Object 类型数组?因为这个栈可以存储 java 中的任何引用类型的数据 | |
private Object[] elements; | |
// 栈帧,永远指向栈顶部元素 | |
// 那么这个默认初始值应该是多少。注意:最初的栈是空的,一个元素都没有。 | |
//private int index = 0; // 如果 index 采用 0,表示栈帧指向了顶部元素的上方。 | |
//private int index = -1; // 如果 index 采用 - 1,表示栈帧指向了顶部元素。 | |
private int index; | |
/** | |
* 无参数构造方法。默认初始化栈容量 10. | |
*/ | |
public MyStack() { | |
// 一维数组动态初始化 | |
// 默认初始化容量是 10. | |
this.elements = new Object[10]; | |
// 给 index 初始化 | |
this.index = -1; | |
} | |
/** | |
* 压栈的方法 | |
* @param obj 被压入的元素 | |
*/ | |
public void push(Object obj) throws Exception { | |
if(index >= elements.length - 1){ | |
// 方式 1: | |
//System.out.println ("压栈失败,栈已满!"); | |
//return; | |
// 方式 2: | |
throw new Exception("压栈失败,栈已满!"); | |
} | |
// 程序能够走到这里,说明栈没满 | |
// 向栈中加 1 个元素,栈帧向上移动一个位置。 | |
index++; | |
elements[index] = obj; | |
System.out.println("压栈" + obj + "元素成功,栈帧指向" + index); | |
} | |
/** | |
* 弹栈的方法,从数组中往外取元素。每取出一个元素,栈帧向下移动一位。 | |
* @return | |
*/ | |
public Object pop() throws Exception { | |
if (index < 0) { | |
// 方式 1: | |
//System.out.println ("弹栈失败,栈已空!"); | |
//return; | |
// 方式 2: | |
throw new Exception("弹栈失败,栈已空!"); | |
} | |
// 程序能够执行到此处说明栈没有空。 | |
Object obj = elements[index]; | |
System.out.print("弹栈" + obj + "元素成功,"); | |
elements[index] = null; | |
// 栈帧向下移动一位。 | |
index--; | |
return obj; | |
} | |
//set 和 get 也许用不上,但是你必须写上,这是规矩。你使用 IDEA 生成就行了。 | |
// 封装:第一步:属性私有化,第二步:对外提供 set 和 get 方法。 | |
public Object[] getElements() { | |
return elements; | |
} | |
public void setElements(Object[] elements) { | |
this.elements = elements; | |
} | |
public int getIndex() { | |
return index; | |
} | |
public void setIndex(int index) { | |
this.index = index; | |
} | |
} |
# 5. 队列
队列(Queue)是
只允许在一端进行插入,而在另一端进行删除的运算受限的线性表。队列是逻辑结构,其物理结构可以是数组,也可以是链表。
队列的修改原则:队列的修改是依
先进先出(FIFO)的原则进行的。新来的成员总是加入队尾(即不允许 "加塞"),每次离开的成员总是队列头上的(不允许中途离队),即当前 "最老的" 成员离队。操作方法:
加入元素到队列尾部: add(object obj)/offer(object obj)
获取队列头部元素,不删除该元素:element()/peek()
获取队列头部元素,并删除该元素:remove()/poll()
清理队列: clear()
得到队列的大小: size()
判断队列是否是空的: isEmpty()
使用场景:
图形的广度优先查找法 (BFS)
可用于计算机各种事件处理的模拟
- 如:事件队列,消息队列
CPU 的作业调度
图示:


# 6. 树与二叉树
# 6.1 树的理解

专有名词解释:
结点 :树中的数据元素都称之为结点
根节点 :最上面的结点称之为根,一颗树只有一个根且由根发展而来,从另外一个角度来说,每个结点都可以认为是其子树的根
父节点 :结点的上层结点,如图中,结点 K 的父节点是 E、结点 L 的父节点是 G
子节点 :节点的下层结点,如图中,节点 E 的子节点是 K 节点、节点 G 的子节点是 L 节点
兄弟节点 :具有相同父节点的结点称为兄弟节点,图中 F、G、H 互为兄弟节点
结点的度数 :每个结点所拥有的子树的个数称之为结点的度,如结点 B 的度为 3
树叶(或叶子结点) :度数为 0 的结点,也叫作终端结点,图中 D、K、F、L、H、I、J 都是树叶
非终端节点(或分支节点) :树叶以外的节点,或度数不为 0 的节点。图中根、A、B、C、E、G 都是
树的深度(或高度) :树中结点的最大层次数,图中树的深度为 4
结点的层数 :从根节点到树中某结点所经路径上的分支树称为该结点的层数,根节点的层数规定为 1,其余结点的层数等于其父亲结点的层数 + 1
同代 :在同一棵树中具有相同层数的节点
# 6.2 二叉树的基本概念
二叉树(Binary tree)是树形结构的一个重要类型。二叉树特点是 每个结点最多只能有两棵子树 ,且 有左右之分 。许多实际问题抽象出来的数据结构往往是二叉树形式,二叉树的存储结构及其算法都较为简单,因此二叉树显得特别重要。

# 6.3 二叉树的遍历
前序遍历:中左右(根左右)
即先访问根结点,再前序遍历左子树,最后再前序遍历右子 树。前序遍历运算访问二叉树各结点是以根、左、右的顺序进行访问的。
中序遍历:左中右(左根右)
即先中前序遍历左子树,然后再访问根结点,最后再中序遍 历右子树。中序遍历运算访问二叉树各结点是以左、根、右的顺序进行访问的。
后序遍历:左右中(左右根)
即先后序遍历左子树,然后再后序遍历右子树,最后访问根 结点。后序遍历运算访问二叉树各结点是以左、右、根的顺序进行访问的。

前序遍历:ABDHIECFG
中序遍历:HDIBEAFCG
后序遍历:HIDEBFGCA
# 6.4 经典二叉树

1、 满二叉树 : 除最后一层无任何子节点外,每一层上的所有结点都有两个子结点的二叉树。第 n 层的结点数是 2n-1,总的结点个数是 2n-1。

2、 完全二叉树 : 叶子结点只能出现在最底层的两层,且 **最底层叶结点均处于次底层叶结点的左侧**。

3、 二叉搜索/排序树 :即为 BST (binary search/sort tree)。满足如下性质:
(1)若它的左子树不为空,则左子树上所有结点的值均小于它的根节点的值;
(2)若它的右子树不为空,则右子树上所有结点的值均大于它的根节点的值;
(3)它的左、右子树也分别为二叉搜索 / 排序树。

对二叉查找树进行中序遍历,得到有序集合。便于检索。
4、 平衡二叉树 :(Self-balancing binary search tree, AVL )首先是二叉排序树,此外具有以下性质:
(1)它是一棵空树或它的 **左右两个子树的高度差的绝对值不超过 1**
(2)并且 **左右两个子树也都是一棵平衡二叉树**
(3)非叶节点不要求有两个子结点
平衡二叉树的目的是为了减少二叉查找树的层次,提高查找速度。
平衡二叉树的常用实现有替罪羊树、Treap、伸展树等。

6、 红黑树 :即 Red-Black Tree。 首先是二叉排序树 ,红黑树的每个节点上都有存储位表示节点的颜色,可以是红 (Red) 或黑 (Black)。
红黑树是在计算机科学中用到的一种数据结构,它是在 1972 年由 Rudolf Bayer 发明的。红黑树是复杂的,但它的操作有着 良好的最坏情况运行时间 ,并且在 实践中是高效的 :它 可以在O(log n)时间内做查找,插入和删除 , 这里的 n 是树中元素的数目。
红黑树的特性:
每个节点是红色或者黑色
根节点是黑色
每个叶子节点(NIL)是黑色。(注意:这里叶子节点,是指为空 (NIL 或 NULL) 的叶子节点)
每个红色节点的两个子节点都是黑色的。(从每个叶子到根的所有路径上不能有两个连续的红色节点)
推论:从任一节点到其每个叶子的所有路径都包含相同数目的黑色节点(确保没有一条路径会比其他路径长出 2 倍)

当我们插入或删除节点时,可能会破坏已有的红黑树,使得它不满足以上 5 个要求,那么此时就需要进行 维护 ,使得它继续满足以上的 5 个要求:
1、 recolor :将某个节点变红或变黑
2、 rotation :将红黑树某些结点分支进行旋转(左旋或右旋)

红黑树可以通过红色节点和黑色节点尽可能的保证二叉树的平衡。主要是用它来存储有序的数据,它的时间复杂度是O(logN),效率非常之高。
# 6.5 二叉树及其结点的表示
普通二叉树:
public class BinaryTree<E>{ | |
private TreeNode root; // 二叉树的根结点 | |
private int total;// 结点总个数 | |
private class TreeNode{ | |
// 至少有以下几个部分 | |
TreeNode parent; | |
TreeNode left; | |
E data; | |
TreeNode right; | |
public TreeNode(TreeNode parent, TreeNode left, E data, TreeNode right) { | |
this.parent = parent; | |
this.left = left; | |
this.data = data; | |
this.right = right; | |
} | |
} | |
} |
TreeMap 红黑树:
public class TreeMap<K,V> { | |
private transient Entry<K,V> root; | |
private transient int size = 0; | |
static final class Entry<K,V> implements Map.Entry<K,V> { | |
K key; | |
V value; | |
Entry<K,V> left; | |
Entry<K,V> right; | |
Entry<K,V> parent; | |
boolean color = BLACK; | |
/** | |
* Make a new cell with given key, value, and parent, and with | |
* {@code null} child links, and BLACK color. | |
*/ | |
Entry(K key, V value, Entry<K,V> parent) { | |
this.key = key; | |
this.value = value; | |
this.parent = parent; | |
} | |
} | |
} |
# 7. List 接口分析

| List 接口的实现类 | ArrayList | LinkedList | |
|---|---|---|---|
| 地位 | 新版的动态数组 | 旧版的动态数组 | 链表 |
| 底层实现 | Object 数组,但可以扩容 | Object 数组 | 双向链表 |
| 默认的初始容量 | JDK6.0 及之前是 10;JDK8.0 之后是 0 ,之后在添加第一个元素时,再创建长度为 10 的数组 | 10 | 0 |
| 扩容机制 | 默认扩容为原来的 1.5倍 | 默认扩容增加为原来的 2倍 | 不需要扩容 |
| 特点 | 线程不安全、效率高 | 线程安全、效率低 | 线程不安全 |
| 使用场景 | 频繁追加、查找数据 | 避免使用 | 频繁插入、删除数据 |
| 说明 | 对于频繁访问列表中的某一个元素,只需要在列表末尾进行添加和删除元素操作的情况下 | 元素是通过指针相互连接的,在插入 / 删除元素时,只需要改动前后元素的指针即可 |
# 7.1 List 接口特点
- List 集合所有的元素是以一种
线性方式进行存储的,例如,存元素的顺序是 11、22、33。那么集合中,元素的存储就是按照 11、22、33 的顺序完成的)。 - 它是一个元素
存取有序的集合。即元素的存入顺序和取出顺序有保证。 - 集合中的元素是
可重复的,通过元素的 equals 方法,来比较是否为重复的元素。

注意:
List 集合关心元素是否有序,而不关心是否重复,请大家记住这个原则。例如 “张三” 可以领取两个号。
- List 接口的主要实现类
- ArrayList:动态数组
- Vector:动态数组
- Stack:栈
- LinkedList:双向链表
# 7.2 动态数组 ArrayList 与 Vector
Java 的 List 接口的实现类中有两个动态数组的实现:ArrayList 和 Vector。
# 7.2.1 ArrayList 与 Vector 的区别
它们的底层物理结构都是 Object[]数组 ,我们称为 动态数组 。
| ArrayList | Vector | |
|---|---|---|
| 特点 | 新版的动态数组, 线程不安全 , 效率高 | 旧版的动态数组, 线程安全 , 效率低 |
| 默认的初始容量 | JDK6.0 及之前是 10;JDK8.0 之后是 0 ,之后在添加第一个元素时,再创建长度为 10 的数组 | 10 |
| 扩容机制 | 默认扩容为原来的 1.5倍 | 默认扩容增加为原来的 2倍 |
JDK8.0 后,ArrayList 的容量初始化机制:
用的时候,再创建数组,避免浪费。因为很多方法的返回值是 ArrayList 类型,需要返回一个 ArrayList 的对象,例如:后期从数据库查询对象的方法,返回值很多就是 ArrayList。有可能你要查询的数据不存在,要么返回 null,要么返回一个没有元素的 ArrayList 对象。
# 7.2.2 ArrayList 部分源码分析
JDK1.7 和 JDK1.8 中 ArrayList 的源码区别:
数组初始化机制不同
在 JDK1.8 中,如果不指定长度,使用无参构造方法
ArrayList list = new ArrayList()创建 List 集合时,底层的Object[] elementData初始化为{}(空的数组),并没有直接创建长度为 10 的数组。只有在
首次添加元素时,才会创建长度为10的 Object [] 数组。并且随着元素的添加,当要添加第 11 个元素时,底层的数组已满,需要扩容,
默认扩容到原来的1.5倍,并将原数组中的元素通过Arrays.copyOf(原数组,新容量)方法复制,其余元素默认为 0/null,返回值为新数组。
# JDK1.7.0_07
类似于单例设计模式中的
饿汉式
举例:
/** | |
* 测试 jdk1.7 中的 ArrayList 初始化、添加元素、扩容 | |
* 底层的物理结构:一个 Object [] 数组,默认容量 DEFAULT_CAPACITY = 10,实际存储的元素个数 size | |
*/ | |
@Test | |
public void test1() { | |
//↓ 底层创建了一个长度为 10 的 Object [] 数组 elementData::Object [] elementData = new Object [10]; | |
ArrayList list = new ArrayList(); | |
list.add("AA"); //elementData[0] = "AA"; | |
list.add("BB"); //elementData[1] = "BB"; | |
//... 当添加第 11 个元素时,数组已满,默认扩容为原来的 1.5 倍,并将原数组中的元素复制到新数组中 | |
//elementData = Arrays.copyOf (elementData, newCapacity); 参数分别是原数组、新数组的长度 | |
} |
源码:
// 属性 | |
private transient Object[] elementData; // 存储底层数组元素 | |
private int size; // 记录数组中实际存储的元素的个数 | |
// 构造器 | |
public ArrayList() { | |
this(10); // 指定初始容量为 10 | |
} | |
public ArrayList(int initialCapacity) { | |
super(); | |
// 检查初始容量的合法性 | |
if (initialCapacity < 0) | |
throw new IllegalArgumentException("Illegal Capacity: "+ initialCapacity); | |
// 数组初始化为长度为 initialCapacity 的数组 | |
this.elementData = new Object[initialCapacity]; | |
} | |
// 方法:add () 相关方法 | |
public boolean add(E e) { | |
ensureCapacityInternal(s ize + 1); // 查看当前数组是否够多存一个元素 | |
elementData[size++] = e; // 将元素 e 添加到 elementData 数组中 | |
return true; | |
} | |
private void ensureCapacityInternal(int minCapacity) { | |
modCount++; | |
// 如果 if 条件满足,则进行数组的扩容 | |
if (minCapacity - elementData.length > 0) | |
grow(minCapacity); | |
} | |
private void grow(int minCapacity) { | |
// overflow-conscious code | |
int oldCapacity = elementData.length; // 当前数组容量 | |
int newCapacity = oldCapacity + (oldCapacity >> 1); // 新数组容量是旧数组容量的 1.5 倍 | |
if (newCapacity - minCapacity < 0) // 判断旧数组的 1.5 倍是否够 | |
newCapacity = minCapacity; | |
// 判断旧数组的 1.5 倍是否超过最大数组限制 | |
if (newCapacity - MAX_ARRAY_SIZE > 0) | |
newCapacity = hugeCapacity(minCapacity); | |
// 复制一个新数组 | |
elementData = Arrays.copyOf(elementData, newCapacity); | |
} | |
// 方法:remove () 相关方法 | |
public E remove(int index) { | |
rangeCheck(index); // 判断 index 是否在有效的范围内 | |
modCount++; // 修改次数加 1 | |
// 取出 [index] 位置的元素,[index] 位置的元素就是要被删除的元素,用于最后返回被删除的元素 | |
E oldValue = elementData(index); | |
int numMoved = size - index - 1; // 确定要移动的次数 | |
// 如果需要移动元素,就用 System.arraycopy 移动元素 | |
if (numMoved > 0) | |
System.arraycopy(elementData, index+1, elementData, index, numMoved); | |
// 将 elementData [size-1] 位置置空,让 GC 回收空间,元素个数减少 | |
elementData[--size] = null; | |
return oldValue; | |
} | |
private void rangeCheck(int index) { | |
if (index >= size) //index 不合法的情况 | |
throw new IndexOutOfBoundsException(outOfBoundsMsg(index)); | |
} | |
E elementData(int index) { // 返回指定位置的元素 | |
return (E) elementData[index]; | |
} | |
// 方法:set () 方法相关 | |
public E set(int index, E element) { | |
rangeCheck(index); // 检验 index 是否合法 | |
// 取出 [index] 位置的元素,[index] 位置的元素就是要被替换的元素,用于最后返回被替换的元素 | |
E oldValue = elementData(index); | |
// 用 element 替换 [index] 位置的元素 | |
elementData[index] = element; | |
return oldValue; | |
} | |
// 方法:get () 相关方法 | |
public E get(int index) { | |
rangeCheck(index); // 检验 index 是否合法 | |
return elementData(index); // 返回 [index] 位置的元素 | |
} | |
// 方法:indexOf () | |
public int indexOf(Object o) { | |
// 分为 o 是否为空两种情况 | |
if (o == null) { | |
// 从前往后找 | |
for (int i = 0; i < size; i++) | |
if (elementData[i]==null) | |
return i; | |
} else { | |
for (int i = 0; i < size; i++) | |
if (o.equals(elementData[i])) | |
return i; | |
} | |
return -1; | |
} | |
// 方法:lastIndexOf () | |
public int lastIndexOf(Object o) { | |
// 分为 o 是否为空两种情况 | |
if (o == null) { | |
// 从后往前找 | |
for (int i = size-1; i >= 0; i--) | |
if (elementData[i]==null) | |
return i; | |
} else { | |
for (int i = size-1; i >= 0; i--) | |
if (o.equals(elementData[i])) | |
return i; | |
} | |
return -1; | |
} |
# jdk1.8.0_271
类似于单例设计模式中的
懒汉式
举例:
/** | |
* 测试 jdk1.8 中的 ArrayList 初始化、添加元素、扩容 | |
* 底层的物理结构:一个 Object [] 数组,默认容量 DEFAULT_CAPACITY = 10,实际存储的元素个数 size | |
*/ | |
@Test | |
public void test2() { | |
//↓ 底层创建了一个长度为 0 的 Object [] 数组 elementData:Object [] elementData = {}; | |
ArrayList list = new ArrayList(); | |
list.add("AA"); // 首次添加元素时,会初始化数组:elementData = new Object [10]; elementData [0] = "AA"; | |
list.add("BB"); //elementData[1] = "BB"; | |
//... 当添加第 11 个元素时,数组已满,默认扩容为原来的 1.5 倍,并将原数组中的元素复制到新数组中 | |
//elementData = Arrays.copyOf (elementData, newCapacity); 参数分别是原数组、新数组的长度 | |
} |
源码:
// 属性 | |
transient Object[] elementData; | |
private int size; | |
private static final Object[] DEFAULTCAPACITY_EMPTY_ELEMENTDATA = {}; | |
// 构造器 | |
public ArrayList() { | |
this.elementData = DEFAULTCAPACITY_EMPTY_ELEMENTDATA; // 初始化为空数组 | |
} | |
// 方法:add () 相关方法 | |
public boolean add(E e) { | |
// 查看当前数组是否够多存一个元素 | |
ensureCapacityInternal(size + 1); // Increments modCount!! | |
// 存入新元素到 [size] 位置,然后 size 自增 1 | |
elementData[size++] = e; | |
return true; | |
} | |
private void ensureCapacityInternal(int minCapacity) { | |
ensureExplicitCapacity(calculateCapacity(elementData, minCapacity)); | |
} | |
private static int calculateCapacity(Object[] elementData, int minCapacity) { | |
// 如果当前数组还是空数组 | |
if (elementData == DEFAULTCAPACITY_EMPTY_ELEMENTDATA) { | |
// 那么 minCapacity 取 DEFAULT_CAPACITY 与 minCapacity 的最大值 | |
return Math.max(DEFAULT_CAPACITY, minCapacity); | |
} | |
return minCapacity; | |
} | |
// 查看是否需要扩容 | |
private void ensureExplicitCapacity(int minCapacity) { | |
modCount++; // 修改次数加 1 | |
// 如果需要的最小容量比当前数组的长度大,即当前数组不够存,就扩容 | |
if (minCapacity - elementData.length > 0) | |
grow(minCapacity); | |
} | |
private void grow(int minCapacity) { | |
// overflow-conscious code | |
int oldCapacity = elementData.length; // 当前数组容量 | |
int newCapacity = oldCapacity + (oldCapacity >> 1); // 新数组容量是旧数组容量的 1.5 倍 | |
// 看旧数组的 1.5 倍是否够 | |
if (newCapacity - minCapacity < 0) | |
newCapacity = minCapacity; | |
// 看旧数组的 1.5 倍是否超过最大数组限制 | |
if (newCapacity - MAX_ARRAY_SIZE > 0) | |
newCapacity = hugeCapacity(minCapacity); | |
// 复制一个新数组 | |
elementData = Arrays.copyOf(elementData, newCapacity); | |
} |
# 7.2.3 ArrayList 相关方法图示
- ArrayList 采用数组作为底层实现

- ArrayList 自动扩容过程

- ArrayList 的 add (E e) 方法

- ArrayList 的 add (int index,E e) 方法

# 7.2.4 Vector 部分源码分析
jdk1.8.0_271 中:
数组的 初始化容量即为10 , 默认扩容为原来的2倍 。
举例:
/** | |
* 测试 jdk1.8 中 Vector 初始化、添加元素、扩容 | |
* 底层的物理结构:一个 Object [] 数组,默认容量 10,实际存储的元素个数 elementCount | |
*/ | |
@Test | |
public void test3() { | |
//↓ 底层创建了一个长度为 10 的 Object [] 数组 elementData:elementData = new Object [10]; | |
Vector vec = new Vector(); | |
vec.add("AA"); //elementData[0] = "AA"; | |
vec.add("BB"); //elementData[1] = "BB"; | |
//... 当添加第 11 个元素时,数组已满,默认扩容为原来的 2 倍,并将原数组中的元素复制到新数组中 | |
//elementData = Arrays.copyOf(elementData, newCapacity); | |
} |
源码:
// 属性 | |
protected Object[] elementData; | |
protected int elementCount; | |
// 构造器 | |
public Vector() { | |
this(10); // 指定初始容量 initialCapacity 为 10 | |
} | |
public Vector(int initialCapacity) { | |
this(initialCapacity, 0); // 指定 capacityIncrement 增量为 0 | |
} | |
public Vector(int initialCapacity, int capacityIncrement) { | |
super(); | |
// 判断了形参初始容量 initialCapacity 的合法性 | |
if (initialCapacity < 0) | |
throw new IllegalArgumentException("Illegal Capacity: "+ initialCapacity); | |
// 创建了一个 Object [] 类型的数组 | |
this.elementData = new Object[initialCapacity]; | |
// 增量,默认是 0,如果是 0,后面就按照 2 倍增加,如果不是 0,后面就按照你指定的增量进行增量 | |
this.capacityIncrement = capacityIncrement; | |
} | |
// 方法:add () 相关方法 | |
//synchronized 意味着线程安全的 | |
public synchronized boolean add(E e) { | |
modCount++; | |
// 看是否需要扩容 | |
ensureCapacityHelper(elementCount + 1); | |
// 把新的元素存入 [elementCount],存入后,elementCount 元素的个数增 1 | |
elementData[elementCount++] = e; | |
return true; | |
} | |
private void ensureCapacityHelper(int minCapacity) { | |
// 看是否超过了当前数组的容量 | |
if (minCapacity - elementData.length > 0) | |
grow(minCapacity); // 扩容 | |
} | |
private void grow(int minCapacity) { | |
// overflow-conscious code | |
int oldCapacity = elementData.length; // 获取目前数组的长度 | |
// 如果 capacityIncrement 增量是 0,新容量 = oldCapacity 的 2 倍 | |
// 如果 capacityIncrement 增量是不是 0,新容量 = oldCapacity + capacityIncrement 增量; | |
int newCapacity = oldCapacity + ((capacityIncrement > 0) ? | |
capacityIncrement : oldCapacity); | |
// 如果按照上面计算的新容量还不够,就按照你指定的需要的最小容量来扩容 minCapacity | |
if (newCapacity - minCapacity < 0) | |
newCapacity = minCapacity; | |
// 如果新容量超过了最大数组限制,那么单独处理 | |
if (newCapacity - MAX_ARRAY_SIZE > 0) | |
newCapacity = hugeCapacity(minCapacity); | |
// 把旧数组中的数据复制到新数组中,新数组的长度为 newCapacity | |
elementData = Arrays.copyOf(elementData, newCapacity); | |
} | |
// 方法:remove () 相关方法 | |
public boolean remove(Object o) { | |
return removeElement(o); | |
} | |
public synchronized boolean removeElement(Object obj) { | |
modCount++; | |
// 查找 obj 在当前 Vector 中的下标 | |
int i = indexOf(obj); | |
// 如果 i>=0,说明存在,删除 [i] 位置的元素 | |
if (i >= 0) { | |
removeElementAt(i); | |
return true; | |
} | |
return false; | |
} | |
// 方法:indexOf () | |
public int indexOf(Object o) { | |
return indexOf(o, 0); | |
} | |
public synchronized int indexOf(Object o, int index) { | |
if (o == null) {// 要查找的元素是 null 值 | |
for (int i = index ; i < elementCount ; i++) | |
if (elementData[i]==null)// 如果是 null 值,用 ==null 判断 | |
return i; | |
} else {// 要查找的元素是非 null 值 | |
for (int i = index ; i < elementCount ; i++) | |
if (o.equals(elementData[i]))// 如果是非 null 值,用 equals 判断 | |
return i; | |
} | |
return -1; | |
} | |
// 方法:removeElementAt () | |
public synchronized void removeElementAt(int index) { | |
modCount++; | |
// 判断下标的合法性 | |
if (index >= elementCount) { | |
throw new ArrayIndexOutOfBoundsException(index + " >= " + | |
elementCount); | |
} | |
else if (index < 0) { | |
throw new ArrayIndexOutOfBoundsException(index); | |
} | |
//j 是要移动的元素的个数 | |
int j = elementCount - index - 1; | |
// 如果需要移动元素,就调用 System.arraycopy 进行移动 | |
if (j > 0) { | |
// 把 index+1 位置以及后面的元素往前移动 | |
//index+1 的位置的元素移动到 index 位置,依次类推 | |
// 一共移动 j 个 | |
System.arraycopy(elementData, index + 1, elementData, index, j); | |
} | |
// 元素的总个数减少 | |
elementCount--; | |
// 将 elementData [elementCount] 这个位置置空,用来添加新元素,位置的元素等着被 GC 回收 | |
elementData[elementCount] = null; /* to let gc do its work */ | |
} |
# 7.3 链表 LinkedList
Java 中有双链表的实现:LinkedList,它是 List 接口的实现类。
LinkedList 是一个 双向链表 ,如图所示:

# 7.3.1 链表与动态数组的区别
| 动态数组 | 链表 | |
|---|---|---|
| 举例 | ArrayList、Vector | LinkedList |
| 底层物理结构 | Object [] 数组 | 双向链表 |
| 性能 | 查找快,插入 / 删除慢 | 查找慢 , 插入/删除快 |
| 扩容机制 | 扩容到 1.5/2 倍 | 不涉及扩容 |
动态数组
- 查找元素快,是因为可以根据
索引访问。- 插入 / 删除慢,是因为涉及到
移动元素,以及扩容问题。链表
- 查找元素慢,是因为需要
从头开始逐个查找。- 插入 / 删除快,是因为只需要
修改前后元素的指向关系即可,不需要移动元素,更不涉及扩容问题。
# 7.3.2 LinkedList 源码分析
jdk1.8.0_271 中:
举例:
/** | |
* 测试 jdk1.8 中 LinkedList 初始化、添加元素,不涉及扩容 | |
* 底层的物理结构:一个双向链表,默认容量 0,实际存储的元素个数 size,一个指向头 Node 的 first,一个指向尾 Node 的 last | |
*/ | |
@Test | |
public void test4() { | |
LinkedList<String> list = new LinkedList<>();// 底层什么也没做 | |
//↓ 添加第一个元素时,会创建一个 Node 对象 1,其 prev 和 next 都为 null,但 List 对象的属性 first 和 last 都指向该 Node 对象 1 | |
list.add("AA"); | |
//↓ 添加第二个元素时,会创建一个 Node 对象 2,其 prev 指向 last 节点,而 last 节点的 next 指向该 Node 对象 2,构成双向链表 | |
// 该 Node 对象 2 的 next 为 null,但 List 对象的属性 last 指向该 Node 对象 2 | |
list.add("BB"); | |
//... 因为 LinkedList 是双向链表,所以添加元素时,不涉及扩容 | |
} |
源码:
// 属性 | |
transient Node<E> first; // 记录第一个结点的位置 | |
transient Node<E> last; // 记录当前链表的尾元素 | |
transient int size = 0; // 记录最后一个结点的位置 | |
// 构造器 | |
public LinkedList() { | |
} | |
// 其中,Node 类定义如下 | |
private static class Node<E> { | |
E item; // 元素数据 | |
Node<E> next; // 下一个结点 | |
Node<E> prev; // 前一个结点 | |
Node(Node<E> prev, E element, Node<E> next) { | |
this.item = element; | |
this.next = next; | |
this.prev = prev; | |
} | |
} | |
// 方法:add () 相关方法 | |
public boolean add(E e) { | |
linkLast(e); // 默认把新元素链接到链表尾部 | |
return true; | |
} | |
void linkLast(E e) { | |
final Node<E> l = last; // 用 l 记录原来的最后一个结点 | |
// 创建新结点 | |
final Node<E> newNode = new Node<>(l, e, null); | |
// 现在的新结点是最后一个结点了 | |
last = newNode; | |
// 如果 l==null,说明原来的链表是空的 | |
if (l == null) | |
// 那么新结点同时也是第一个结点 | |
first = newNode; | |
else | |
// 否则把新结点链接到原来的最后一个结点的 next 中 | |
l.next = newNode; | |
// 元素个数增加 | |
size++; | |
// 修改次数增加 | |
modCount++; | |
} | |
// 方法:获取 get () 相关方法 | |
public E get(int index) { | |
checkElementIndex(index); | |
return node(index).item; | |
} | |
// 方法:插入 add () 相关方法 | |
public void add(int index, E element) { | |
checkPositionIndex(index);// 检查 index 范围 | |
if (index == size)// 如果 index==size,连接到当前链表的尾部 | |
linkLast(element); | |
else | |
linkBefore(element, node(index)); | |
} | |
Node<E> node(int index) { | |
// assert isElementIndex(index); | |
/* | |
index < (size>> 1) 采用二分思想,先将 index 与长度 size 的一半比较,如果 index<size/2,就只从位置 0 | |
往后遍历到位置 index 处,而如果 index>size/2,就只从位置 size 往前遍历到位置 index 处。这样可以减少一部 | |
分不必要的遍历。 | |
*/ | |
// 如果 index<size/2,就从前往后找目标结点 | |
if (index < (size >> 1)) { | |
Node<E> x = first; | |
for (int i = 0; i < index; i++) | |
x = x.next; | |
return x; | |
} else {// 否则从后往前找目标结点 | |
Node<E> x = last; | |
for (int i = size - 1; i > index; i--) | |
x = x.prev; | |
return x; | |
} | |
} | |
// 把新结点插入到 [index] 位置的结点 succ 前面 | |
void linkBefore(E e, Node<E> succ) {//succ 是 [index] 位置对应的结点 | |
// assert succ != null; | |
final Node<E> pred = succ.prev; //[index] 位置的前一个结点 | |
// 新结点的 prev 是原来 [index] 位置的前一个结点 | |
// 新结点的 next 是原来 [index] 位置的结点 | |
final Node<E> newNode = new Node<>(pred, e, succ); | |
//[index] 位置对应的结点的 prev 指向新结点 | |
succ.prev = newNode; | |
// 如果原来 [index] 位置对应的结点是第一个结点,那么现在新结点是第一个结点 | |
if (pred == null) | |
first = newNode; | |
else | |
pred.next = newNode;// 原来 [index] 位置的前一个结点的 next 指向新结点 | |
size++; | |
modCount++; | |
} | |
// 方法:remove () 相关方法 | |
public boolean remove(Object o) { | |
// 分 o 是否为空两种情况 | |
if (o == null) { | |
// 找到 o 对应的结点 x | |
for (Node<E> x = first; x != null; x = x.next) { | |
if (x.item == null) { | |
unlink(x);// 删除 x 结点 | |
return true; | |
} | |
} | |
} else { | |
// 找到 o 对应的结点 x | |
for (Node<E> x = first; x != null; x = x.next) { | |
if (o.equals(x.item)) { | |
unlink(x);// 删除 x 结点 | |
return true; | |
} | |
} | |
} | |
return false; | |
} | |
E unlink(Node<E> x) {//x 是要被删除的结点 | |
// assert x != null; | |
final E element = x.item;// 被删除结点的数据 | |
final Node<E> next = x.next;// 被删除结点的下一个结点 | |
final Node<E> prev = x.prev;// 被删除结点的上一个结点 | |
// 如果被删除结点的前面没有结点,说明被删除结点是第一个结点 | |
if (prev == null) { | |
// 那么被删除结点的下一个结点变为第一个结点 | |
first = next; | |
} else {// 被删除结点不是第一个结点 | |
// 被删除结点的上一个结点的 next 指向被删除结点的下一个结点 | |
prev.next = next; | |
// 断开被删除结点与上一个结点的链接 | |
x.prev = null;// 使得 GC 回收 | |
} | |
// 如果被删除结点的后面没有结点,说明被删除结点是最后一个结点 | |
if (next == null) { | |
// 那么被删除结点的上一个结点变为最后一个结点 | |
last = prev; | |
} else {// 被删除结点不是最后一个结点 | |
// 被删除结点的下一个结点的 prev 执行被删除结点的上一个结点 | |
next.prev = prev; | |
// 断开被删除结点与下一个结点的连接 | |
x.next = null;// 使得 GC 回收 | |
} | |
// 把被删除结点的数据也置空,使得 GC 回收 | |
x.item = null; | |
// 元素个数减少 | |
size--; | |
// 修改次数增加 | |
modCount++; | |
// 返回被删除结点的数据 | |
return element; | |
} | |
public E remove(int index) { //index 是要删除元素的索引位置 | |
checkElementIndex(index); | |
return unlink(node(index)); | |
} |
# 7.3.3 LinkedList 相关方法图示
- 只有 1 个元素的 LinkedList

- 包含 4 个元素的 LinkedList

- add (E e) 方法

- add (int index,E e) 方法

- remove (Object obj) 方法

- remove (int index) 方法

# 7.4 启示、开发建议
Vector 基本不用了
ArrayList 底层使用
数组- 查找、尾部添加效率高,
- 插入、删除效率低,
LinkedList 底层使用
双向链表- 查找效率低,
- 插入、删除效率高,
ArrayList 有两个构造器
new ArrayList():创建长度为 10 的 Object [] 数组new ArrayList(int capacity):创建指定长度的数组开发中,如果能大体确认数组长度,推荐使用这种,因为
避免了扩容、复制数组带来的时空消耗
# 8. Map 接口分析

| Map 接口的实现类 | HashMap | LinkedHashMap | TreeMap | Properties | |
|---|---|---|---|---|---|
| 地位 | 主要实现类 | HashMap 的子类 | 古老实现类 | ||
| 底层实现 | 哈希表 | 哈希表 + 双向链表 | 红黑树 | 哈希表 | 哈希表 |
| 数据结构 | 一维数组 + 单向链表(+ 红黑树) | 一维数组 + 单向链表(+ 红黑树) + 双向链表 | 红黑树 | 一维数组 + 单向链表 | 一维数组 + 单向链表 |
| 键、值是否允许为 null | 是 | 是 | 键不能为 null,值可以为 null | 键和值都不能为 null | 键和值都不能为 null |
| 是否线程安全 | 否 | 否 | 否 | 是,因此效率低 | 是,因此效率低 |
| 特点 | 查找、插入、删除速度快,但不保证元素的顺序 | 保证元素的插入 / 访问顺序 | 可以按照 key 中的指定属性的大小顺序进行遍历:①自然排序;②定制排序 | 线程安全,效率低 | 键和值都是 String 类型 |
| 性能 | ①查找、插入、删除速度快;②迭代遍历速度慢(因为和容量有关,需要遍历底层数组,以及每个数组元素对应的链表 / 红黑树,数组的长度就是 HashMap 的容量) | ①插入、删除速度慢;②迭代遍历比 HashMap 快(因为只和实际数据有关,和容量无关) | 查找、插入、删除速度慢(因为要维护红黑树的平衡、顺序) | ||
| 内存 | 占用大,保存数组 | 占用小,保存节点 | |||
| 使用场景 | 快速的查找和插入,不要求元素的顺序 | 需要保持元素的插入顺序或者访问顺序 | 适用于需要有序的键值对集合 | 适用于需要线程安全的场景 | 以键值对的方式存储配置信息 |
| 补充说明 | 在 JDK8 引入红黑树 | 双向链表: 记录元素的添加顺序 | ①自然排序(key 所在类实现了 Comparable 接口);②定制排序(在创建 TreeMap 时传入 Comparator 对象); | ||
| 要求 key | key 所在类要重写 hashCode() 和 equals() | 与 HashMap 相同 | key 必须是同一个类的对象 | 与 HashMap 相同 | key 是 String 类 |
| 要求 value | value 所在类要重写 equals() | 与 HashMap 相同 | 无 | 与 HashMap 相同 | value 是 String 类 |
| 判断 key 相等的标准 | hashCode 值相等;equals () 返回 true; | 与 HashMap 相同 | containsKey() :当实现了 key 的排序后,需要两个 key 通过 compareTo () 方法或者 compare () 方法返回 0 | 与 HashMap 相同 | String 中重写的 equals () 返回 true |
| 判断 value 相等的标准 | equals () 返回 true; | 与 HashMap 相同 | 与 HashMap 相同 | String 中重写的 equals () 返回 true |
# 8.1 哈希表的物理结构
HashMap 和 Hashtable 底层都是 哈希表 (也称散列表),其中维护了一个长度为 2 的幂次方的 Node<K,V>[] table ,初始长度默认为 16 。
其中 Node<K,V> 是个
static内部类,实现了Map.Entry<K,V>接口,接口中声明了 getKey ()、getValue ()、setValue () 等方法。
数组的每一个索引位置被称为一个 桶(bucket) ,你添加的映射关系 (key,value) 最终都被封装为一个 Map.Entry 类型的对象,放到某个 table [index] 桶中。
使用数组的目的是查询和添加的效率高,可以根据索引直接定位到某个 table [index]。

# 8.2 HashMap 中数据添加过程
# 8.2.1 JDK7

# 1. HashMap 对象实例化过程
在底层创建了长度为 16 的 Entry<K,V>[] table 的数组
HashMap<String, Integer> hashMap = new HashMap<>(); |
源码:
public HashMap() {// 构造一个具有默认初始容量(16)和默认负载因子(0.75f)的空 HashMap。 this(DEFAULT_INITIAL_CAPACITY, DEFAULT_LOAD_FACTOR);}
// 使用指定的初始容量和负载因子构造一个空的 HashMap。 public HashMap(int initialCapacity, float loadFactor) {//...(特判:略)...// 寻找一个大于等于 initialCapacity 的 2 的幂次方 capacity int capacity = 1; while (capacity < initialCapacity) capacity <<= 1; this.loadFactor = loadFactor; // 确定加载因子 threshold = (int)Math.min(capacity * loadFactor, MAXIMUM_CAPACITY + 1); // 确定阈值 table = new Entry[capacity]; // 初始化数组,长度为 capacity,而不是传入的参数 initialCapacity//...(略)...}其中的
成员变量:
// 默认的初始化容量,必须是 2 的幂次方。 static final int DEFAULT_INITIAL_CAPACITY = 16;// 最大容量,如果其中一个带有参数的构造函数隐式指定了更高的值,则使用该容量。必须是 2 的幂次方,且小于等于 1<<30。 static final int MAXIMUM_CAPACITY = 1 << 30;// 默认的加载因子 static final float DEFAULT_LOAD_FACTOR = 0.75f;// 存储 key-value 映射的数组,根据需要调整大小,长度必须是二的幂次方。 transient Entry<K,V>[] table;// 实际存储的 key-value 映射的数量。 transient int size;// 阈值(容量 * 加载因子):当 size 达到该值时需要扩容 int threshold;// 加载因子 final float loadFactor;
# 2. put (key,value) 过程
put (key1,value1) 的过程:
调用 key1 所在类的
hashCode()方法,计算 key1 的哈希值 1,经过某种算法(hash())计算后得到哈希值 2哈希值 2 再经过某种算法(
indexFor())后确定 (key1,value1) 在数组 table 中的存放位置 i(即为索引位置)如果数组 table 的索引位置 i 上没有元素,则直接将 (key1,value1) 添加到该位置上 ————添加情况 1
如果数组 table 的索引位置 i 上有元素 (key2,value2),则比较 key1 和 key2 的
哈希值2:————哈希冲突
- 如果二者的哈希值 2 不相同,则直接将 (key1,value1) 添加到该位置上 ————添加情况 2
- 如果二者的哈希值 2 相同,则继续比较
key1.equals(key2):
- 如果 false,说明二者不同,则直接将 (key1,value1) 添加到该位置上 ————添加情况 3
- 如果 true,说明二者相同,则用 value1 替换 value2,即修改数组 table 的索引位置 i 上的元素为 (key1,value1),并返回原来的 value2————修改 value
- 哈希冲突:两个不同的 key 的哈希值相同
- 添加情况 1/2/3:将 (key1,value1) 以 **
单向链表(头插法)** 的方式链接到数组 table 的索引位置 i 上- 随着不断添加元素,当满足
扩容条件(size >= threshold) && (null != table[i])时,会将数组 table 扩容为原来的 2 倍
- 其中 threshold = table 数组长度 * 加载因子 loadFactor(默认为
0.75),即初始阈值为 12- 其中 (null != table [i]):表示数组 table 的索引位置 i 上有元素,即发生了哈希冲突,可能会导致链表过长,影响查找效率,所以需要扩容
加载因子的意义:
- 过大会导致 table 数组用得久,内部元素过多,出现链表的概率增大,
查找效率降低,好处是节省内存空间- 过小会导致 table 数组的空间利用率低,
浪费内存空间,且频繁扩容费时
hashMap.put(key1,value1); |
源码:
public V put(K key, V value) {// 特判:HashMap 允许 key 为 null,此时将 (key1,value1) 存放到 table [0] 上 if (key == null) return putForNullKey(value); int hash = hash(key);// 传入 key1,内部调用其 hashCode () 得到哈希值 1,并经过某种算法,返回哈希值 2 int i = indexFor(hash, table.length);// 根据哈希值 2 确定 (key1,value1) 在数组 table 中的存放索引位置 i// 若 table [i] 为空,则不会进入 for 循环,对应添加情况 1。// 若 table [i] 上已有元素(key2,value2),即哈希冲突,则比较 key1 和 key2 的哈希值 2 是否相同。 for (Entry<K,V> e = table[i]; e != null; e = e.next) {/** * 两种情况: * 1. for 循环遍历结束,没有进入过 if 代码块, * - 可能是 e.hash == hash 始终不满足,意味着 (key1,value1) 与 table [i] 对应 bucket 链表上的所有元素都不同,对应添加情况 2; * - 可能在遍历到链表上某个元素 e 时, e.hash == hash 满足,但是 key1.equals (e.key) 返回 false,还是不满足 if 条件,直到 for 循环结束,对应添加情况 3; * 2. for 循环遍历到某个元素 e 时进入了 if 代码块,即 e.hash 与 (key1,value1) 的 hash 相等,且 key1.equals (e.key),此时用 value1 将 e.value 替换,对应修改 value 的情况。 */ Object k; if (e.hash == hash && ((k = e.key) == key || key.equals(k))) { V oldValue = e.value;// 记录旧 value e.value = value;// 更新 value e.recordAccess(this); return oldValue;// 修改成功:返回旧 value}} modCount++; addEntry(hash, key, value, i);// 添加情况 1/2/3(均为头插法) return null;// 添加成功:返回 null}其中
putForNullKey():如果 key 是 null,单独处理,存储到 table [0] 中,如果有另一个 key 为 null,value 覆盖。
private V putForNullKey(V value) { for (Entry<K,V> e = table[0]; e != null; e = e.next) { if (e.key == null) { V oldValue = e.value; e.value = value; e.recordAccess(this); return oldValue;}} modCount++; addEntry(0, null, value, 0); return null;}其中
hash():检索哈希值 k,并将补充哈希函数应用于结果哈希,从而防止质量较差的哈希函数。这一点至关重要,因为 HashMap 使用的哈希表的长度是 2 的幂次方,否则会遇到低位不变的 hashCode 冲突。注意:null 键总是映射到哈希 0,从而映射到索引 0。
final int hash(Object k) { int h = 0; if (useAltHashing) { if (k instanceof String) { return sun.misc.Hashing.stringHash32((String) k);} h = hashSeed;} h ^= k.hashCode();// 调用 key 的 hashCode (),得到哈希值 1// This function ensures that hashCodes that differ only by// constant multiples at each bit position have a bounded// number of collisions (approximately 8 at default load factor). h ^= (h >>> 20) ^ (h >>> 12); return h ^ (h >>> 7) ^ (h >>> 4); // 经过某种算法,得到并返回哈希值 2}其中
indexFor():根据哈希值 2 确定 (key,value) 在数组 table 中的存放索引位置 i
static int indexFor(int h, int length) { return h & (length-1); // 按位与运算,直接取哈希值 2 的若干低位,也解释了为什么限制数组长度 length 为 2 的幂次方,就是为了方便根据哈希值计算映射在数组中的存储位置 i。哈希值 2 中只有若干低位参与运算,不用所有位都参与!}其中
addEntry():将具有指定键 key、值 value 和哈希值 hash 的新条目添加到指定索引的 bucket 中。此方法的责任是在适当的情况下调整表的大小。子类重写它来改变 put 方法的行为。扩容条件:size 达到 threshold,且 table [i]!=null。
void addEntry(int hash, K key, V value, int bucketIndex) {// 扩容条件 if ((size >= threshold) && (null != table[bucketIndex])) { resize(2 * table.length); // 默认扩容为原来的 2 倍 hash = (null != key) ? hash(key) : 0; // 重新计算 hash bucketIndex = indexFor(hash, table.length); // 重新计算存放位置的索引 i} createEntry(hash, key, value, bucketIndex);}其中
createEntry():与 addEntry 类似,不同之处在于此版本是在作为 Map 构造或 “伪构造”(克隆、反序列化)的一部分创建条目时使用的。这个版本不必担心调整表的大小。子类覆盖此项以更改 HashMap(Map)、clone 和 readObject 的行为。
void createEntry(int hash, K key, V value, int bucketIndex) { Entry<K,V> e = table[bucketIndex];// 暂存 table [i] 原有元素,可以是 null table[bucketIndex] = new Entry<>(hash, key, value, e);// 将新元素封装到 Entry 对象中,同时其 next 指向原有元素(头插法) size++;}
# 3. 内部类 Entry<K,V> 的定义
static class Entry<K,V> implements Map.Entry<K,V>{ | |
// 成员变量 | |
final K key; | |
V value; | |
Entry<K,V> next; // 指向 table [i] 上的原有元素,空则为 null,这是头插法的体现! | |
int hash; // 在存储时,将 key 计算得到的哈希值 2 保存下来 | |
// 构造器 | |
Entry(int h, K k, V v, Entry<K,V> n) { | |
value = v; | |
next = n; | |
key = k; | |
hash = h; | |
} | |
// 成员方法(略) | |
} |
# 其他
map.get(key1); | |
/* | |
① 计算 key1 的 hash 值,用这个方法 hash (key1) | |
② 找 index = table.length-1 & hash; | |
③ 如果 table [index] 不为空,那么就挨个比较哪个 Entry 的 key 与它相同,就返回它的 value | |
*/ |
map.remove(key1); | |
/* | |
① 计算 key1 的 hash 值,用这个方法 hash (key1) | |
② 找 index = table.length-1 & hash; | |
③ 如果 table [index] 不为空,那么就挨个比较哪个 Entry 的 key 与它相同,就删除它,把它前面的 Entry 的 next 的值修改为被删除 Entry 的 next | |
*/ |
# 8.2.2 JDK8
HashMap 在 JDK7 和 JDK8 之间的区别:
其中数组初始化的区别与 ArrayList 在 JDK7 和 JDK8 之间的区别类似。
| HashMap 的变化 | JDK7 | JDK8 |
|---|---|---|
| table 数组类型 | Entry<K,V>[] | Node<K,V> [] |
| 创建 HashMap 实例时 | 默认初始化数组的容量是 16(饿汉式) | 没有初始化 table 数组(当首次添加映射元素时才将数组的容量初始化为 16)( 懒汉式 ) |
| 映射元素的添加方式(七上八下) | 数组 + 单向链表( 头插法 ) | 数组 + 单向链表( 尾插法 ) + 红黑树 |
| 单向链表←→红黑树 | × | 当某个索引位置 i 上的链表的长度达到 8,且数组的长度超过 64时,此索引位置上的元素要从单向链表改为红黑树,将增删改查的时间复杂度从 降到。 如果索引 i 位置是红黑树的结构,当不断删除元素的情况下,当前索引 i 位置上的元素的个数低于 6 时,要从红黑树改为单向链表,节省内存空间。 |
| 扩容条件 | size 达到 threshold,且 table [i]!=null | size 达到 threshold,且 table [i]!=null; 链表的长度达到 8,但数组的长度未超过 64 |
# 8.3 HashMap 源码剖析
# 8.3.1 JDK1.7.0_07 中源码
# 1、Entry
key-value 被封装为 HashMap.Entry 类型,而这个类型实现了 Map.Entry 接口。
public class HashMap<K,V>{ | |
transient Entry<K,V>[] table; | |
static class Entry<K,V> implements Map.Entry<K,V> { | |
final K key; | |
V value; | |
Entry<K,V> next; | |
int hash; | |
/** | |
* Creates new entry. | |
*/ | |
Entry(int h, K k, V v, Entry<K,V> n) { | |
value = v; | |
next = n; | |
key = k; | |
hash = h; | |
} | |
// 略 | |
} | |
} |
# 2、属性
//table 数组的默认初始化长度 | |
static final int DEFAULT_INITIAL_CAPACITY = 16; | |
// 哈希表 | |
transient Entry<K,V>[] table; | |
// 哈希表中 key-value 的个数 | |
transient int size; | |
// 临界值、阈值(扩容的临界值) | |
int threshold; | |
// 加载因子 | |
final float loadFactor; | |
// 默认加载因子 | |
static final float DEFAULT_LOAD_FACTOR = 0.75f; |
# 3、构造器
public HashMap() { | |
//DEFAULT_INITIAL_CAPACITY:默认初始容量 16 | |
//DEFAULT_LOAD_FACTOR:默认加载因子 0.75 | |
this(DEFAULT_INITIAL_CAPACITY, DEFAULT_LOAD_FACTOR); | |
} |
public HashMap(int initialCapacity, float loadFactor) { | |
// 校验 initialCapacity 合法性 | |
if (initialCapacity < 0) | |
throw new IllegalArgumentException("Illegal initial capacity: " + initialCapacity); | |
// 校验 initialCapacity 合法性 | |
if (initialCapacity > MAXIMUM_CAPACITY) | |
initialCapacity = MAXIMUM_CAPACITY; | |
// 校验 loadFactor 合法性 | |
if (loadFactor <= 0 || Float.isNaN(loadFactor)) | |
throw new IllegalArgumentException("Illegal load factor: " + loadFactor); | |
// 计算得到 table 数组的长度(保证 capacity 是 2 的整次幂) | |
int capacity = 1; | |
while (capacity < initialCapacity) | |
capacity <<= 1; | |
// 加载因子,初始化为 0.75 | |
this.loadFactor = loadFactor; | |
//threshold 初始为默认容量 | |
threshold = (int)Math.min(capacity * loadFactor, MAXIMUM_CAPACITY + 1); | |
// 初始化 table 数组 | |
table = new Entry[capacity]; | |
useAltHashing = sun.misc.VM.isBooted() && | |
(capacity >= Holder.ALTERNATIVE_HASHING_THRESHOLD); | |
init(); | |
} |
# 4、put () 方法
public V put(K key, V value) { | |
// 如果 key 是 null,单独处理,存储到 table [0] 中,如果有另一个 key 为 null,value 覆盖 | |
if (key == null) | |
return putForNullKey(value); | |
// 对 key 的 hashCode 进行干扰,算出一个 hash 值 | |
/* | |
hashCode 值 xxxxxxxxxx | |
table.length-1 000001111 | |
hashCode 值 xxxxxxxxxx 无符号右移几位和原来的 hashCode 值做 ^ 运算,使得 hashCode 高位二进制值参与计算, | |
也发挥作用,降低 index 冲突的概率。 | |
*/ | |
int hash = hash(key); | |
// 计算新的映射关系应该存到 table [i] 位置, | |
//i = hash & table.length-1,可以保证 i 在 [0,table.length-1] 范围内 | |
int i = indexFor(hash, table.length); | |
// 检查 table [i] 下面有没有 key 与我新的映射关系的 key 重复,如果重复替换 value | |
for (Entry<K,V> e = table[i]; e != null; e = e.next) { | |
Object k; | |
if (e.hash == hash && ((k = e.key) == key || key.equals(k))) { | |
V oldValue = e.value; | |
e.value = value; | |
e.recordAccess(this); | |
return oldValue; | |
} | |
} | |
modCount++; | |
// 添加新的映射关系 | |
addEntry(hash, key, value, i); | |
return null; | |
} |
其中,
// 如果 key 是 null,直接存入 [0] 的位置 | |
private V putForNullKey(V value) { | |
// 判断是否有重复的 key,如果有重复的,就替换 value | |
for (Entry<K,V> e = table[0]; e != null; e = e.next) { | |
if (e.key == null) { | |
V oldValue = e.value; | |
e.value = value; | |
e.recordAccess(this); | |
return oldValue; | |
} | |
} | |
modCount++; | |
// 把新的映射关系存入 [0] 的位置,而且 key 的 hash 值用 0 表示 | |
addEntry(0, null, value, 0); | |
return null; | |
} |
final int hash(Object k) { | |
int h = 0; | |
if (useAltHashing) { | |
if (k instanceof String) { | |
return sun.misc.Hashing.stringHash32((String) k); | |
} | |
h = hashSeed; | |
} | |
h ^= k.hashCode(); | |
// This function ensures that hashCodes that differ only by | |
// constant multiples at each bit position have a bounded | |
// number of collisions (approximately 8 at default load factor). | |
h ^= (h >>> 20) ^ (h >>> 12); | |
return h ^ (h >>> 7) ^ (h >>> 4); | |
} |
static int indexFor(int h, int length) { | |
return h & (length-1); | |
} |
void addEntry(int hash, K key, V value, int bucketIndex) { | |
// 判断是否需要库容 | |
// 扩容:(1)size 达到阈值(2)table [i] 正好非空 | |
if ((size >= threshold) && (null != table[bucketIndex])) { | |
//table 扩容为原来的 2 倍,并且扩容后,会重新调整所有 key-value 的存储位置 | |
resize(2 * table.length); | |
// 新的 key-value 的 hash 和 index 也会重新计算 | |
hash = (null != key) ? hash(key) : 0; | |
bucketIndex = indexFor(hash, table.length); | |
} | |
// 存入 table 中 | |
createEntry(hash, key, value, bucketIndex); | |
} |
void createEntry(int hash, K key, V value, int bucketIndex) { | |
Entry<K,V> e = table[bucketIndex]; | |
// 原来 table [i] 下面的映射关系作为新的映射关系 next | |
table[bucketIndex] = new Entry<>(hash, key, value, e); | |
// 个数增加 | |
size++; | |
} |
# 8.3.2 JDK1.8.0_271 中源码
# 1、Node
key-value 被封装为 HashMap.Node<K,V> 类型或 HashMap.TreeNode<K,V> 类型,它俩都直接或间接的实现了 Map.Entry 接口。
存储到 table 数组的可能是 Node 结点对象,也可能是 TreeNode 结点对象,它们也是 Map.Entry 接口的实现类。即 table [index] 下的映射关系可能串起来一个 单向链表 或一棵 红黑树 。

public class HashMap<K,V>{ | |
transient Node<K,V>[] table; | |
//Node 类 | |
static class Node<K,V> implements Map.Entry<K,V> { | |
final int hash; | |
final K key; | |
V value; | |
Node<K,V> next; | |
Node(int hash, K key, V value, Node<K,V> next) { | |
this.hash = hash; | |
this.key = key; | |
this.value = value; | |
this.next = next; | |
} | |
// 其它结构:略 | |
} | |
//TreeNode 类 | |
static final class TreeNode<K,V> extends LinkedHashMap.Entry<K,V> { | |
TreeNode<K,V> parent; | |
TreeNode<K,V> left; | |
TreeNode<K,V> right; | |
TreeNode<K,V> prev; | |
boolean red; // 是红结点还是黑结点 | |
TreeNode(int hash, K key, V val, Node<K,V> next) { | |
super(hash, key, val, next); | |
} | |
} | |
//.... | |
} |
# 2、属性
当单个的链表的结点个数达到 8,并且 table 的长度达到 64,才会
树化。
当单个的链表的结点个数达到 8,但是 table 的长度未达到 64,会先扩容。
static final int DEFAULT_INITIAL_CAPACITY = 1 << 4; // 默认的初始容量 16 | |
static final int MAXIMUM_CAPACITY = 1 << 30; // 最大容量 1 << 30 | |
static final float DEFAULT_LOAD_FACTOR = 0.75f; // 默认加载因子 | |
static final int TREEIFY_THRESHOLD = 8; // 默认树化阈值 8,当链表的长度达到这个值后,要考虑树化 | |
static final int UNTREEIFY_THRESHOLD = 6;// 默认反树化阈值 6,当树中结点的个数达到此阈值后,要考虑变为链表 | |
static final int MIN_TREEIFY_CAPACITY = 64; // 最小树化容量 64 | |
transient Node<K,V>[] table; // 数组 | |
transient int size; // 记录有效映射关系的对数,也是 Entry 对象的个数 | |
int threshold; // 阈值,当 size 达到阈值时,考虑扩容 | |
final float loadFactor; // 加载因子,影响扩容的频率 |
# 3、构造器
public HashMap() { | |
this.loadFactor = DEFAULT_LOAD_FACTOR; //all other fields defaulted (其他字段都是默认值) | |
} |
# 4、put () 方法
public V put(K key, V value) {
return putVal(hash(key), key, value, false, true);
}
其中,
static final int hash(Object key) { | |
int h; | |
// 如果 key 是 null,hash 是 0 | |
// 如果 key 非 null,用 key 的 hashCode 值 与 key 的 hashCode 值高 16 进行异或 | |
// 即就是用 key 的 hashCode 值高 16 位与低 16 位进行了异或的干扰运算 | |
/* | |
index = hash & table.length-1 | |
如果用 key 的原始的 hashCode 值 与 table.length-1 进行按位与,那么基本上高 16 没机会用上。 | |
这样就会增加冲突的概率,为了降低冲突的概率,把高 16 位加入到 hash 信息中。 | |
*/ | |
return (key == null) ? 0 : (h = key.hashCode()) ^ (h >>> 16); | |
} |
final V putVal(int hash, K key, V value, boolean onlyIfAbsent,boolean evict) { | |
Node<K,V>[] tab; // 数组 | |
Node<K,V> p; // 一个结点 | |
int n, i; //n 是数组的长度 i 是下标 | |
//tab 和 table 等价 | |
// 如果 table 是空的 | |
if ((tab = table) == null || (n = tab.length) == 0){ | |
n = (tab = resize()).length; | |
/* | |
tab = resize(); | |
n = tab.length;*/ | |
/* | |
如果 table 是空的,resize () 完成了①创建了一个长度为 16 的数组②threshold = 12 | |
n = 16 | |
*/ | |
} | |
//i = (n - 1) & hash ,下标 = 数组长度 - 1 & hash | |
//p = tab [i] 第 1 个结点 | |
//if (p==null) 条件满足的话说明 table [i] 还没有元素 | |
if ((p = tab[i = (n - 1) & hash]) == null){ | |
// 把新的映射关系直接放入 table [i] | |
tab[i] = newNode(hash, key, value, null); | |
//newNode()方法就创建了一个 Node 类型的新结点,新结点的 next 是 null | |
}else { | |
Node<K,V> e; K k; | |
//p 是 table [i] 中第一个结点 | |
//if (table [i] 的第一个结点与新的映射关系的 key 重复) | |
if (p.hash == hash && | |
((k = p.key) == key || (key != null && key.equals(k)))) | |
e = p;// 用 e 记录这个 table [i] 的第一个结点 | |
else if (p instanceof TreeNode){ // 如果 table [i] 第一个结点是一个树结点 | |
// 单独处理树结点 | |
// 如果树结点中,有 key 重复的,就返回那个重复的结点用 e 接收,即 e!=null | |
// 如果树结点中,没有 key 重复的,就把新结点放到树中,并且返回 null,即 e=null | |
e = ((TreeNode<K,V>)p).putTreeVal(this, tab, hash, key, value); | |
}else { | |
//table [i] 的第一个结点不是树结点,也与新的映射关系的 key 不重复 | |
//binCount 记录了 table [i] 下面的结点的个数 | |
for (int binCount = 0; ; ++binCount) { | |
// 如果 p 的下一个结点是空的,说明当前的 p 是最后一个结点 | |
if ((e = p.next) == null) { | |
// 把新的结点连接到 table [i] 的最后 | |
p.next = newNode(hash, key, value, null); | |
// 如果 binCount>=8-1,达到 7 个时 | |
if (binCount >= TREEIFY_THRESHOLD - 1) // -1 for 1st | |
// 要么扩容,要么树化 | |
treeifyBin(tab, hash); | |
break; | |
} | |
// 如果 key 重复了,就跳出 for 循环,此时 e 结点记录的就是那个 key 重复的结点 | |
if (e.hash == hash && | |
((k = e.key) == key || (key != null && key.equals(k)))) | |
break; | |
p = e;// 下一次循环,e=p.next,就类似于 e=e.next,往链表下移动 | |
} | |
} | |
// 如果这个 e 不是 null,说明有 key 重复,就考虑替换原来的 value | |
if (e != null) { // existing mapping for key | |
V oldValue = e.value; | |
if (!onlyIfAbsent || oldValue == null) | |
e.value = value; | |
afterNodeAccess(e); // 什么也没干 | |
return oldValue; | |
} | |
} | |
++modCount; | |
// 元素个数增加 | |
//size 达到阈值 | |
if (++size > threshold) | |
resize(); // 一旦扩容,重新调整所有映射关系的位置 | |
afterNodeInsertion(evict); // 什么也没干 | |
return null; | |
} |
final Node<K,V>[] resize() { | |
Node<K,V>[] oldTab = table; //oldTab 原来的 table | |
//oldCap:原来数组的长度 | |
int oldCap = (oldTab == null) ? 0 : oldTab.length; | |
//oldThr:原来的阈值 | |
int oldThr = threshold;// 最开始 threshold 是 0 | |
//newCap,新容量 | |
//newThr:新阈值 | |
int newCap, newThr = 0; | |
if (oldCap > 0) { // 说明原来不是空数组 | |
if (oldCap >= MAXIMUM_CAPACITY) { // 是否达到数组最大限制 | |
threshold = Integer.MAX_VALUE; | |
return oldTab; | |
} | |
else if ((newCap = oldCap << 1) < MAXIMUM_CAPACITY && | |
oldCap >= DEFAULT_INITIAL_CAPACITY) | |
//newCap = 旧的容量 * 2 ,新容量 & lt; 最大数组容量限制 | |
// 新容量:32,64,... | |
//oldCap >= 初始容量 16 | |
// 新阈值重新算 = 24,48 .... | |
newThr = oldThr << 1; // double threshold | |
} | |
else if (oldThr > 0) // initial capacity was placed in threshold | |
newCap = oldThr; | |
else { // zero initial threshold signifies using defaults | |
newCap = DEFAULT_INITIAL_CAPACITY; // 新容量是默认初始化容量 16 | |
// 新阈值 = 默认的加载因子 * 默认的初始化容量 = 0.75*16 = 12 | |
newThr = (int)(DEFAULT_LOAD_FACTOR * DEFAULT_INITIAL_CAPACITY); | |
} | |
if (newThr == 0) { | |
float ft = (float)newCap * loadFactor; | |
newThr = (newCap < MAXIMUM_CAPACITY && ft < (float)MAXIMUM_CAPACITY ? | |
(int)ft : Integer.MAX_VALUE); | |
} | |
threshold = newThr; // 阈值赋值为新阈值 12,24.。。。 | |
// 创建了一个新数组,长度为 newCap,16,32,64.。。 | |
@SuppressWarnings({"rawtypes","unchecked"}) | |
Node<K,V>[] newTab = (Node<K,V>[])new Node[newCap]; | |
table = newTab; | |
if (oldTab != null) { // 原来不是空数组 | |
// 把原来的 table 中映射关系,倒腾到新的 table 中 | |
for (int j = 0; j < oldCap; ++j) { | |
Node<K,V> e; | |
if ((e = oldTab[j]) != null) {//e 是 table 下面的结点 | |
oldTab[j] = null; // 把旧的 table [j] 位置清空 | |
if (e.next == null) // 如果是最后一个结点 | |
newTab[e.hash & (newCap - 1)] = e; // 重新计算 e 的在新 table 中的存储位置,然后放入 | |
else if (e instanceof TreeNode) // 如果 e 是树结点 | |
// 把原来的树拆解,放到新的 table | |
((TreeNode<K,V>)e).split(this, newTab, j, oldCap); | |
else { // preserve order | |
Node<K,V> loHead = null, loTail = null; | |
Node<K,V> hiHead = null, hiTail = null; | |
Node<K,V> next; | |
// 把原来 table [i] 下面的整个链表,重新挪到了新的 table 中 | |
do { | |
next = e.next; | |
if ((e.hash & oldCap) == 0) { | |
if (loTail == null) | |
loHead = e; | |
else | |
loTail.next = e; | |
loTail = e; | |
} | |
else { | |
if (hiTail == null) | |
hiHead = e; | |
else | |
hiTail.next = e; | |
hiTail = e; | |
} | |
} while ((e = next) != null); | |
if (loTail != null) { | |
loTail.next = null; | |
newTab[j] = loHead; | |
} | |
if (hiTail != null) { | |
hiTail.next = null; | |
newTab[j + oldCap] = hiHead; | |
} | |
} | |
} | |
} | |
} | |
return newTab; | |
} |
Node<K,V> newNode(int hash, K key, V value, Node<K,V> next) { | |
// 创建一个新结点 | |
return new Node<>(hash, key, value, next); | |
} |
final void treeifyBin(Node<K,V>[] tab, int hash) { | |
int n, index; | |
Node<K,V> e; | |
//MIN_TREEIFY_CAPACITY:最小树化容量 64 | |
// 如果 table 是空的,或者 table 的长度没有达到 64 | |
if (tab == null || (n = tab.length) < MIN_TREEIFY_CAPACITY) | |
resize();// 先扩容 | |
else if ((e = tab[index = (n - 1) & hash]) != null) { | |
// 用 e 记录 table [index] 的结点的地址 | |
TreeNode<K,V> hd = null, tl = null; | |
/* | |
do...while,把 table [index] 链表的 Node 结点变为 TreeNode 类型的结点 | |
*/ | |
do { | |
TreeNode<K,V> p = replacementTreeNode(e, null); | |
if (tl == null) | |
hd = p;//hd 记录根结点 | |
else { | |
p.prev = tl; | |
tl.next = p; | |
} | |
tl = p; | |
} while ((e = e.next) != null); | |
// 如果 table [index] 下面不是空 | |
if ((tab[index] = hd) != null) | |
hd.treeify(tab);// 将 table [index] 下面的链表进行树化 | |
} | |
} |
# 小结

# 8.4 LinkedHashMap 源码剖析
LinkedHashMap 是 HashMap 的子类。在 “数组 + 单向链表 + 红黑树” 的基础上,增加了一对
双向链表,记录映射元素的添加顺序,便于遍历。
# 8.4.1 图示

# 8.4.2 源码
内部类 Entry<K,V> 继承自 HashMap.Node<K,V> 如下:
添加了两个属性
before和after,分别指向添加顺序上的前、后元素。注意区分
after与next:后者指向的是链表上的下一个元素,不一定是添加顺序上的下一个元素。
static class Entry<K,V> extends HashMap.Node<K,V> { | |
Entry<K,V> before, after; | |
Entry(int hash, K key, V value, Node<K,V> next) { | |
super(hash, key, value, next); | |
} | |
} |
LinkedHashMap 重写了 HashMap 中的 newNode() 方法:
因为要考虑
双向链表在添加元素中的表现,即 before、after 如何指向。
Node<K,V> newNode(int hash, K key, V value, Node<K,V> e) { | |
LinkedHashMap.Entry<K,V> p = | |
new LinkedHashMap.Entry<K,V>(hash, key, value, e); | |
linkNodeLast(p); | |
return p; | |
} |
TreeNode<K,V> newTreeNode(int hash, K key, V value, Node<K,V> next) { | |
TreeNode<K,V> p = new TreeNode<K,V>(hash, key, value, next); | |
linkNodeLast(p); | |
return p; | |
} |
# 9. Set 接口分析
# 9.1 Set 集合与 Map 集合的关系
Set 的内部实现其实是一个 Map,Set 中的元素,存储在 Map 的 key 中,而 Map 的 value 置为一个 Object 常量。
- HashSet 的内部实现是一个 HashMap
- TreeSet 的内部实现是一个 TreeMap
- LinkedHashSet 的内部实现是一个 LinkedHashMap
# 9.2 源码剖析
HashSet 源码:
// 构造器 | |
public HashSet() { | |
map = new HashMap<>(); | |
} | |
public HashSet(int initialCapacity, float loadFactor) { | |
map = new HashMap<>(initialCapacity, loadFactor); | |
} | |
public HashSet(int initialCapacity) { | |
map = new HashMap<>(initialCapacity); | |
} | |
// 这个构造器是给子类 LinkedHashSet 调用的 | |
HashSet(int initialCapacity, float loadFactor, boolean dummy) { | |
map = new LinkedHashMap<>(initialCapacity, loadFactor); | |
} | |
//add () 方法: | |
public boolean add(E e) { | |
return map.put(e, PRESENT)==null; | |
} | |
// 其中, | |
private transient HashMap<E,Object> map; | |
private static final Object PRESENT = new Object(); | |
//iterator () 方法: | |
public Iterator<E> iterator() { | |
return map.keySet().iterator(); | |
} |
LinkedHashSet 源码:
// 构造器 | |
public LinkedHashSet() { | |
super(16, .75f, true); | |
} | |
public LinkedHashSet(int initialCapacity) { | |
super(initialCapacity, .75f, true);// 调用 HashSet 的某个构造器 | |
} | |
public LinkedHashSet(int initialCapacity, float loadFactor) { | |
super(initialCapacity, loadFactor, true);// 调用 HashSet 的某个构造器 | |
} |
TreeSet 源码:
public TreeSet() { | |
this(new TreeMap<E,Object>()); | |
} | |
TreeSet(NavigableMap<E,Object> m) { | |
this.m = m; | |
} | |
// 其中, | |
private transient NavigableMap<E,Object> m; | |
//add () 方法: | |
public boolean add(E e) { | |
return m.put(e, PRESENT)==null; | |
} | |
// 其中, | |
private static final Object PRESENT = new Object(); |
# 10. 【拓展】HashMap 的相关问题
# 1、说说你理解的哈希算法
hash 算法是一种可以从任何数据中提取出其 “指纹” 的 数据摘要算法 ,它将任意大小的数据映射到一个固定大小的序列上,这个序列被称为hash code、数据摘要或者指纹。比较出名的 hash 算法有 MD5、SHA。hash 是具有 唯一性 且 不可逆 的,唯一性是指相同的 “对象” 产生的 hash code 永远是一样的。

# 2、Entry 中的 hash 属性为什么不直接使用 key 的 hashCode () 返回值呢?
省流:问你hash () 的作用
不管是 JDK1.7 还是 JDK1.8 中,都不是直接用 key 的 hashCode 值直接与 table.length-1 计算求下标的,而是先对 key 的 hashCode 值进行了一个运算,JDK1.7 和 JDK1.8 关于 hash () 的实现代码不一样,但是不管怎么样都是为了提高 hash code 值与 (table.length-1) 的按位与完的结果,尽量的均匀分布。
JDK1.7:
final int hash(Object k) { | |
int h = hashSeed; | |
if (0 != h && k instanceof String) { | |
return sun.misc.Hashing.stringHash32((String) k); | |
} | |
h ^= k.hashCode(); | |
h ^= (h >>> 20) ^ (h >>> 12); | |
return h ^ (h >>> 7) ^ (h >>> 4); | |
} |
JDK1.8:
static final int hash(Object key) { | |
int h; | |
return (key == null) ? 0 : (h = key.hashCode()) ^ (h >>> 16); | |
} |
虽然算法不同,但是思路都是将 hashCode 值的高位二进制与低位二进制值进行了异或,让高位二进制参与到 index 的计算中,增强随机性。
为什么要 hashCode 值的二进制的高位参与到 index 计算呢?
因为一个 HashMap 的 table 数组一般不会特别大,至少在不断扩容之前,那么 table.length-1 的大部分高位都是 0,直接用 hashCode 和 table.length-1 进行 & 运算的话,就会导致总是只有最低的几位是有效的,那么就算你的 hashCode () 实现的再好也难以避免发生碰撞,这时让高位参与进来的意义就体现出来了。高位参与的意义:对 hashcode 的低位添加了随机性,并且混合了高位的部分特征,显著减少了碰撞冲突的发生。
# 3、HashMap 是如何决定某个 key-value 存在哪个桶(bucket)的呢?
因为 hash 值是一个整数,而数组的长度也是一个整数,有两种思路:
hash 值 % table.length 会得到一个 [0,table.length-1] 范围的值,正好是下标范围,但是用% 运算效率没有位运算符 & 高。
hash 值 & (table.length-1),任何数 & (table.length-1) 的结果也一定在 [0, table.length-1] 范围。

JDK1.7:
static int indexFor(int h, int length) { | |
// assert Integer.bitCount(length) == 1 : "length must be a non-zero power of 2"; | |
return h & (length-1); // 此处 h 就是 hash | |
} |
JDK1.8:
final V putVal(int hash, K key, V value, boolean onlyIfAbsent, boolean evict) { | |
Node<K,V>[] tab; Node<K,V> p; int n, i; | |
if ((tab = table) == null || (n = tab.length) == 0) | |
n = (tab = resize()).length; | |
if ((p = tab[i = (n - 1) & hash]) == null) // i = (n - 1) & hash | |
tab[i] = newNode(hash, key, value, null); | |
//.... 省略大量代码 | |
} |
# 4、为什么要保持 table 数组一直是 2 的 n 次幂呢?
因为如果数组的长度为 2 的 n 次幂,那么 table.length-1的二进制就是一个高位全是0,低位全是1的数字 ,这样才能保证在计算 index = hash 值 & (table.length-1) 时,index 的取值在 [0,table.length-1] 范围上,即数组的每一个下标位置都有机会被用到。
举例 1:
hashCode值是 ? | |
table.length是10 | |
table.length-1是9 | |
? ???????? | |
9 00001001 | |
&_____________ | |
00000000 [0] | |
00000001 [1] | |
00001000 [8] | |
00001001 [9] | |
一定[0]~[9] |
举例 2:
hashCode值是 ? | |
table.length是16 | |
table.length-1是15 | |
? ???????? | |
15 00001111 | |
&_____________ | |
00000000 [0] | |
00000001 [1] | |
00000010 [2] | |
00000011 [3] | |
... | |
00001111 [15] | |
范围是[0,15],一定在[0,table.length-1]范围内 |
# 5、解决 [index] 冲突问题
虽然从设计 hashCode () 到上面 HashMap 的 hash () 函数,都尽量减少冲突,但是仍然存在两个不同的对象返回的 hashCode 值相同,或者 hashCode 值就算不同,通过 hash () 函数计算后,得到的 index 也会存在大量的相同,因此 key 分布完全均匀的情况是不存在的。那么发生 碰撞冲突 时怎么办?
JDK1.8 之前使用:数组 + 单向链表的结构。

JDK1.8 之后使用:数组 + 链表 / 红黑树的结构。

即 hash 相同或 hash&(table.lengt-1) 的值相同,那么就存入同一个 “桶” table [index] 中,使用 单向链表 或 红黑树 连接起来。
# 6、为什么 JDK1.8 会出现红黑树和链表共存呢?
因为当冲突比较严重时,table [index] 下面的链表就会很长,那么会导致查找效率降低,而如果此时将链表转化为二叉树,可以大大提高增、删、改、查的效率。
但是二叉树的结构又过于复杂,占用内存也较多,如果结点个数比较少的时候,那么选择链表反而更简单。
所以会出现红黑树和链表共存。
# 7、加载因子的值大小有什么关系?
如果太大,threshold 就会很大,那么如果冲突比较严重的话,就会导致 table [index] 下面的结点个数很多,影响效率。
如果太小,threshold 就会很小,那么数组扩容的频率就会提高,数组的使用率也会降低,那么会造成空间的浪费。
# 8、什么时候树化?什么时候反树化?
static final int TREEIFY_THRESHOLD = 8;// 树化阈值 | |
static final int UNTREEIFY_THRESHOLD = 6;// 反树化阈值 | |
static final int MIN_TREEIFY_CAPACITY = 64;// 最小树化容量 |
链表 -> 红黑树:当某 table [index] 下的
链表的结点个数达到8,并且table.length>=64,那么如果新 Entry 对象还添加到该 table [index] 中,那么就会将 table [index] 的链表进行树化。红黑树 -> 链表:当某 table [index] 下的
红黑树结点个数少于6个,此时,- 当继续删除 table [index] 下的树结点,最后这个根结点的左右结点有 null,或根结点的左结点的左结点为 null,会反树化
- 当重新添加新的映射关系到 map 中,导致了 map 重新扩容了,这个时候如果 table [index] 下面还是小于等于 6 的个数,那么会反树化
package com.atguigu.map; | |
public class MyKey{ | |
int num; | |
public MyKey(int num) { | |
super(); | |
this.num = num; | |
} | |
@Override | |
public int hashCode() { | |
if(num<=20){ | |
return 1; | |
}else{ | |
final int prime = 31; | |
int result = 1; | |
result = prime * result + num; | |
return result; | |
} | |
} | |
@Override | |
public boolean equals(Object obj) { | |
if (this == obj) | |
return true; | |
if (obj == null) | |
return false; | |
if (getClass() != obj.getClass()) | |
return false; | |
MyKey other = (MyKey) obj; | |
if (num != other.num) | |
return false; | |
return true; | |
} | |
} |
package com.atguigu.map; | |
import org.junit.Test; | |
import java.util.HashMap; | |
public class TestHashMapMyKey { | |
@Test | |
public void test1(){ | |
// 这里为了演示的效果,我们造一个特殊的类,这个类的 hashCode()方法返回固定值 1 | |
// 因为这样就可以造成冲突问题,使得它们都存到 table [1] 中 | |
HashMap<MyKey, String> map = new HashMap<>(); | |
for (int i = 1; i <= 11; i++) { | |
map.put(new MyKey(i), "value"+i);// 树化演示 | |
} | |
} | |
@Test | |
public void test2(){ | |
HashMap<MyKey, String> map = new HashMap<>(); | |
for (int i = 1; i <= 11; i++) { | |
map.put(new MyKey(i), "value"+i); | |
} | |
for (int i = 1; i <=11; i++) { | |
map.remove(new MyKey(i));// 反树化演示 | |
} | |
} | |
@Test | |
public void test3(){ | |
HashMap<MyKey, String> map = new HashMap<>(); | |
for (int i = 1; i <= 11; i++) { | |
map.put(new MyKey(i), "value"+i); | |
} | |
for (int i = 1; i <=5; i++) { | |
map.remove(new MyKey(i)); | |
}//table [1] 下剩余 6 个结点 | |
for (int i = 21; i <= 100; i++) { | |
map.put(new MyKey(i), "value"+i);// 添加到扩容时,反树化 | |
} | |
} | |
} |
# 9、key-value 中的 key 是否可以修改?
key-value 存储到 HashMap 中会存储 key 的 hash 值,这样就不用在每次查找时重新计算每一个 Entry 或 Node(TreeNode)的 hash 值了,因此如果已经 put 到 Map 中的 key-value,再修改 key 的属性,而这个属性又参与 hashcode 值的计算,那么会导致匹配不上。
这个规则也同样适用于其他所有散列存储结构的集合(LinkedHashMap、HashSet、LinkedHashSet、Hashtable 等)。
# 10、JDK1.7 中 HashMap 的循环链表是怎么回事?如何解决?

多线程环境下会出现该问题,避免 HashMap 发生死循环的常用解决方案:
- 多线程环境下,使用线程安全的
ConcurrentHashMap替代 HashMap,推荐 - 多线程环境下,使用 synchronized 或 Lock 加锁,但会影响性能,不推荐
- 多线程环境下,使用线程安全的 Hashtable 替代,性能低,不推荐
HashMap 死循环只会发生在 JDK1.7 版本中,主要原因:头插法 + 链表 + 多线程并发 + 扩容。
在 JDK1.8 中,HashMap 改用 尾插法 ,解决了链表死循环的问题。

